Accueil

Processus de travail en didactique professionnelle

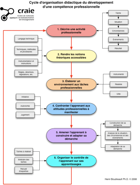
cycle-didactique-vulgarisé - HB 2008

Laisser un commentaire